• This web contains the official documentation of the TWiki Release 4.2, code named FreetownRelease. It is a read-only web for reference.
• This is an older release, see TWiki-6.1 for the latest release documentation.
Tags:
create new tag
view all tags

TWikiDrawPlugin

This plugin encapsulates the TWikiDraw Java Applet first developed by TWiki:Main/PeterThoeny from the original JHotDraw.

JHotDraw is a simple drawing editor that supports drawing in a style similar to that found in MS Powerpoint and MS Word. Various shaped figures can be placed in the drawing and text annotations joined to them.

screenshot.png

Unique to TWikiDrawPlugin, a drawing can also have a "map" which makes figures in the drawing sensitive to the mouse cursor. A map is automatically added to an image when a URL is attached to any of the figures.

How you edit a drawing depends on whether the drawing has a map and the setting of the "EDIT_BUTTON" option. A drawing with no map can be edited simply by clicking on the drawing. A drawing with a map can be edited by clicking the edit button or, failing that, on the boundary of the image.

Browser support for Java 1.1 or later required.

Syntax Rules

  • Write the command %DRAWING{name}% anywhere in a TWiki topic. You can name the drawing anything you like, allowed characters are A-Z a-z 0-9 _ - . . If you have only one drawing in the topic you can simply write %DRAWING% .

Tools

The tools on the left create or manipulate figures.

Selection selects, moves or resizes a figure; the shift-key toggles the selection. Dragging the selection tool in the background selects the figures within the dragged rectangle.
Text creates a new or edits an existing text figure
Connected Text creates a new text figure and attaches it to the clicked figure. Once a text figure is attached it remains connected to the figure.
Rectangle creates a rectangle figure
Round Rectangle creates a round rectangle figure
Ellipse creates an ellipse figure
Line creates a line figure
Connection Line creates or adjusts connections between figures. A connection is split into segments by dragging a point on the connection. To join two segments click the end point of a segment
Elbow Connection Line creates an elbow connection and offers the same features as the ordinary connection tool
Scribble creates a scribble figure; dragging the mouse creates a smooth line while successive clicks yields a polyline figure. A two-button click terminates the figure.
Polygon creates a polygon figure; dragging the mouse creates a smooth border while successive clicks yields a polyline border. A two-button click or the ESCAPE key terminates the figure.
Border decorates the clicked figure with a border
URL adds a sensitive area to the figure that will redirect to a URL. If an image contains any sensitive areas it can only be selected for edit by clicking on the boundary or (if enabled) the attached Edit button. You can use wikiwords and web.topic wiki link expressions as well as full URLs.

Handles

When selected, figures provide different handles to manipulate them.

  • the white squares let you to manipulate the shape of a figure
  • the green squares on connections let you to reconnect them with another figure.
  • the yellow circles on polygon figures let you change the size and rotation of the figure
  • yellow circles on rounded rectangles let you change the radius of the corners
  • the yellow circles on connections let you manipulate the position of connection segments.

Commands

Commands are invoked from the button bar at the bottom or from the menu bar at the top.

The standard commands that are provided include cut, copy, paste, duplicate, delete, group, ungroup, bring to front, and send to back.

Attributes

Attributes, such as fill color, text color or arrow tip, can be changed through the attributes menus.

TWikiDrawPlugin Settings

  • Set SHORTDESCRIPTION = Java Applet based drawing editor
Extra colors to be added to the menu of colors in the applet, as a comma-separated list with colors in HTML format (see StandardColors)
  • Set EXTRA_COLORS = Aquamarine=#70DB93,New Tan=#EBC79E,Sea Green=#238E68,Motorola Blue=#3ff
Set to 1 if an "Edit" button is to be generated attached to the image. You will still be able to edit it by clicking on the boundary of the image.
  • Set EDIT_BUTTON = 1
Edit text defined here so you can change it for local languages. Text is shown when you hover over the image, and for the edit button. %F% will be replaced by the drawing name.
  • Set EDIT_TEXT = Edit drawing '%F%' (requires a Java 1.1 enabled browser)

Plugin Installation Instructions

  • Download the ZIP file from the Plugin web (see below). Contents:
    File: Description:
    data/TWiki/TWikiDrawPlugin.txt  
    lib/TWiki/Plugins/TWikiDrawPlugin.pm  
    lib/TWiki/Plugins/TWikiDrawPlugin/source.zip Zip of java sources
    pub/TWiki/TWikiDrawPlugin/ATEXT1.gif  
    pub/TWiki/TWikiDrawPlugin/ATEXT2.gif  
    pub/TWiki/TWikiDrawPlugin/ATEXT3.gif  
    pub/TWiki/TWikiDrawPlugin/BORDDEC1.gif  
    pub/TWiki/TWikiDrawPlugin/BORDDEC2.gif  
    pub/TWiki/TWikiDrawPlugin/BORDDEC3.gif  
    pub/TWiki/TWikiDrawPlugin/CONN1.gif  
    pub/TWiki/TWikiDrawPlugin/CONN2.gif  
    pub/TWiki/TWikiDrawPlugin/CONN3.gif  
    pub/TWiki/TWikiDrawPlugin/DIAMOND2.gif  
    pub/TWiki/TWikiDrawPlugin/DIAMOND3.gif  
    pub/TWiki/TWikiDrawPlugin/ELLIPSE1.gif  
    pub/TWiki/TWikiDrawPlugin/ELLIPSE2.gif  
    pub/TWiki/TWikiDrawPlugin/ELLIPSE3.gif  
    pub/TWiki/TWikiDrawPlugin/ERASER2.gif  
    pub/TWiki/TWikiDrawPlugin/ERASER3.gif  
    pub/TWiki/TWikiDrawPlugin/example.draw  
    pub/TWiki/TWikiDrawPlugin/example.map  
    pub/TWiki/TWikiDrawPlugin/example.gif  
    pub/TWiki/TWikiDrawPlugin/LINE1.gif  
    pub/TWiki/TWikiDrawPlugin/LINE2.gif  
    pub/TWiki/TWikiDrawPlugin/LINE3.gif  
    pub/TWiki/TWikiDrawPlugin/OCONN1.gif  
    pub/TWiki/TWikiDrawPlugin/OCONN2.gif  
    pub/TWiki/TWikiDrawPlugin/OCONN3.gif  
    pub/TWiki/TWikiDrawPlugin/PERT2.gif  
    pub/TWiki/TWikiDrawPlugin/PERT3.gif  
    pub/TWiki/TWikiDrawPlugin/POLYGON1.gif  
    pub/TWiki/TWikiDrawPlugin/POLYGON2.gif  
    pub/TWiki/TWikiDrawPlugin/POLYGON3.gif  
    pub/TWiki/TWikiDrawPlugin/RECT1.gif  
    pub/TWiki/TWikiDrawPlugin/RECT2.gif  
    pub/TWiki/TWikiDrawPlugin/RECT3.gif  
    pub/TWiki/TWikiDrawPlugin/RRECT1.gif  
    pub/TWiki/TWikiDrawPlugin/RRECT2.gif  
    pub/TWiki/TWikiDrawPlugin/RRECT3.gif  
    pub/TWiki/TWikiDrawPlugin/SCRIBBL1.gif  
    pub/TWiki/TWikiDrawPlugin/SCRIBBL2.gif  
    pub/TWiki/TWikiDrawPlugin/SCRIBBL3.gif  
    pub/TWiki/TWikiDrawPlugin/SEL1.gif  
    pub/TWiki/TWikiDrawPlugin/SEL2.gif  
    pub/TWiki/TWikiDrawPlugin/SEL3.gif  
    pub/TWiki/TWikiDrawPlugin/TEXT1.gif  
    pub/TWiki/TWikiDrawPlugin/TEXT2.gif  
    pub/TWiki/TWikiDrawPlugin/TEXT3.gif  
    pub/TWiki/TWikiDrawPlugin/TOBACK2.gif  
    pub/TWiki/TWikiDrawPlugin/TOBACK3.gif  
    pub/TWiki/TWikiDrawPlugin/TOFRONT2.gif  
    pub/TWiki/TWikiDrawPlugin/TOFRONT3.gif  
    pub/TWiki/TWikiDrawPlugin/TRIANGLE2.gif  
    pub/TWiki/TWikiDrawPlugin/TRIANGLE3.gif  
    pub/TWiki/TWikiDrawPlugin/URL1.gif  
    pub/TWiki/TWikiDrawPlugin/URL2.gif  
    pub/TWiki/TWikiDrawPlugin/URL3.gif  
    pub/TWiki/TWikiDrawPlugin/screenshot.png  
    pub/TWiki/TWikiDrawPlugin/twikidraw.jar JAR file for applet
    templates/twikidraw.tmpl Template for drawing editor
    templates/twikidraw.pattern.tmpl Template for drawing editor, pattern skin

  • Unzip TWikiDrawPlugin.zip in your twiki installation directory.
  • (Dakar) Visit configure in your TWiki installation, and enable the plugin in the {Plugins} section.
  • To test if the plugin is correctly installed, view this topic in the installation and you should see a placeholder box below. Click on it.
    Drawing is not editable here (insufficient permission or read-only site)
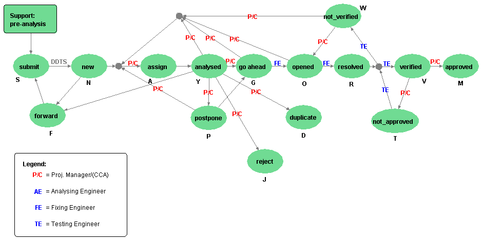
  • Here's an example using an image map. Move the mouse over the image and watch the status bar. DefectTrackingSystemReOpenDifferentProjectReCycleSomeDayOhNoNotAgainAnotherDayDifferentProjectReAssignReAssignReAssignReCycleSackTheFixerItsRealWasteOfTimeReAssignUnVerifItsOkVeriFriedUnApproReSolvedOpeNedDooPlicateReJectPostPoneGoAheadAnalYsedAsSignNewBugForWardSubMitPreAnalysisGetHelpDrawing is not editable here (insufficient permission or read-only site)Drawing is not editable here (insufficient permission or read-only site)Drawing is not editable here (insufficient permission or read-only site)Drawing is not editable here (insufficient permission or read-only site)

Known Problems

If you add a map to a drawing by setting a URL on any of the figures a map file is created. If you subsequently remove all the URLs from figures in the drawing the map still exists, but is now empty. There is no way to remove the map other than by manually moving the attachment.

Plugin Info

Plugin Author: TWiki:Main/CrawfordCurrie http://www.c-dot.co.uk
Plugin Version: 9800
Change History:  
8570 Item1528 Minor pattern skin template update for TWikiDrawPlugin
8569 Item1528 Adding pattern skin template to TWikiDrawPlugin
7926 Item1206 minor formatting fix
7907 Item1206 merged minor documentation fixes that were causing confusion about latest version of the plugin.
7761 Item1124 checked in jar file, even though it is built, because most people don't have ANT and it's a source of error for people using SVN checkouts.
6340 Item196 added screenshot to TWikiDrawPlugin
5245 Added anchor support to wikilinks
5243 Added support for web.topic wiki links, and remove url encoding, which was breaking
5223 Documentation fixes, adding gifs.
5057 Minor changes for prettification, and added ,v files
5053 Validated XHTML
5051 Updated template for Cairo
5049 Updates for 2004 Cairo release
5048 Cairo readiness
4878 Various minor fixes, and added stand-alone (first) version
4788 Added "overwrite" to installation copy
4781 Moved topic to TWiki web, incorporated changes from Dev topic
4777 Initial revision
11 Mar 2005 Fixes for: text not sticking to boxes, blank lines in text, and lost text styles
22 Nov 2004 Unicode fixes courtesy of Won-kyu Park
16 Aug 2004 Map support finally released
17 Feb 2003 Bug fixes; incoporated TWiki:Main/BertrandDelacretaz's fix for too many colours in GIF. He had problems when saving images from macosx / JDK 1.3.1 and modified the applet to reduce the number of colors before converting to GIF, if needed. Without this he would sometimes get the "too many colors for a GIF" error when saving drawings.
30 Sep 2002 Add support for URLs, EXTRA_COLORS, fixed a number of outstanding bugs
20 Feb 2002 Merged TWiki:Main/RobWalker's fixes for text attached to figures
01 Oct 2001 Updated this text
23 Sep 2001 Initial version
Dependencies: Java 1.1 enabled browser
None
Plugin Home: http://TWiki.org/cgi-bin/view/Plugins/TWikiDrawPlugin
Feedback: http://TWiki.org/cgi-bin/view/Plugins/TWikiDrawPluginDev
Appraisal: http://TWiki.org/cgi-bin/view/Plugins/TWikiDrawPluginAppraisal

Related Topics: TWikiPreferences, TWikiPlugins

  • TWikiDrawPlugin is based on Erich Gamma's JHotDraw 5.1. (JHotDraw is copyright 1996, 1997 by IFA Informatik and Erich Gamma, erich_gamma@acmPLEASENOSPAM.org . It is hereby granted that this software can be used, copied, modified, and distributed without fee provided that this copyright notice appears in all copies. )
  • TWikiDrawPlugin uses ACME Labs' GifEncoder to convert a drawing into a GIF file format. (GifEncoder is Copyright ©1996,1998 by Jef Poskanzer, jef@acmePLEASENOSPAM.com . All rights reserved. THIS SOFTWARE IS PROVIDED BY THE AUTHOR AND CONTRIBUTORS ``AS IS'' AND ANY EXPRESS OR IMPLIED WARRANTIES, INCLUDING, BUT NOT LIMITED TO, THE IMPLIED WARRANTIES OF MERCHANTABILITY AND FITNESS FOR A PARTICULAR PURPOSE ARE DISCLAIMED. IN NO EVENT SHALL THE AUTHOR OR CONTRIBUTORS BE LIABLE FOR ANY DIRECT, INDIRECT, INCIDENTAL, SPECIAL, EXEMPLARY, OR CONSEQUENTIAL DAMAGES (INCLUDING, BUT NOT LIMITED TO, PROCUREMENT OF SUBSTITUTE GOODS OR SERVICES; LOSS OF USE, DATA, OR PROFITS; OR BUSINESS INTERRUPTION) HOWEVER CAUSED AND ON ANY THEORY OF LIABILITY, WHETHER IN CONTRACT, STRICT LIABILITY, OR TORT (INCLUDING NEGLIGENCE OR OTHERWISE) ARISING IN ANY WAY OUT OF THE USE OF THIS SOFTWARE, EVEN IF ADVISED OF THE POSSIBILITY OF SUCH DAMAGE. )
  • TWikiDrawPlugin uses some ideas of KmWiki drawing applet.
  • Copyright 2000 by Peter Thoeny, Peter@ThoenyPLEASENOSPAM.com. It is hereby granted that this software can be used, copied, modified, and distributed without fee provided that this copyright notice appears in all copies.
  • Modifications Copyright © 2001 Motorola. All Rights Reserved.
  • Modifications © 2003-2004 Copyright Crawford Currie http://www.c-dot.co.uk

-- TWiki:Main/CrawfordCurrie - 23:02:51 12 April 2006

Topic attachments
I Attachment History Action Size Date Who Comment
GIFgif ATEXT1.gif   manage 0.2 K 2006-04-12 - 21:02 UnknownUser  
GIFgif ATEXT2.gif   manage 0.2 K 2006-04-12 - 21:02 UnknownUser  
GIFgif ATEXT3.gif   manage 0.2 K 2006-04-12 - 21:02 UnknownUser  
GIFgif BORDDEC1.gif   manage 0.2 K 2006-04-12 - 21:02 UnknownUser  
GIFgif BORDDEC2.gif   manage 0.2 K 2006-04-12 - 21:02 UnknownUser  
GIFgif BORDDEC3.gif   manage 0.2 K 2006-04-12 - 21:02 UnknownUser  
GIFgif CONN1.gif   manage 0.2 K 2006-04-12 - 21:02 UnknownUser  
GIFgif CONN2.gif   manage 0.2 K 2006-04-12 - 21:02 UnknownUser  
GIFgif CONN3.gif   manage 0.2 K 2006-04-12 - 21:02 UnknownUser  
GIFgif DIAMOND2.gif   manage 0.2 K 2006-04-12 - 21:02 UnknownUser  
GIFgif DIAMOND3.gif   manage 0.2 K 2006-04-12 - 21:02 UnknownUser  
GIFgif ELLIPSE1.gif   manage 0.2 K 2006-04-12 - 21:02 UnknownUser  
GIFgif ELLIPSE2.gif   manage 0.2 K 2006-04-12 - 21:02 UnknownUser  
GIFgif ELLIPSE3.gif   manage 0.2 K 2006-04-12 - 21:02 UnknownUser  
GIFgif ERASER2.gif   manage 0.2 K 2006-04-12 - 21:02 UnknownUser  
GIFgif ERASER3.gif   manage 0.2 K 2006-04-12 - 21:02 UnknownUser  
GIFgif LINE1.gif   manage 0.2 K 2006-04-12 - 21:02 UnknownUser  
GIFgif LINE2.gif   manage 0.2 K 2006-04-12 - 21:02 UnknownUser  
GIFgif LINE3.gif   manage 0.2 K 2006-04-12 - 21:02 UnknownUser  
GIFgif OCONN1.gif   manage 0.2 K 2006-04-12 - 21:02 UnknownUser  
GIFgif OCONN2.gif   manage 0.2 K 2006-04-12 - 21:02 UnknownUser  
GIFgif OCONN3.gif   manage 0.2 K 2006-04-12 - 21:02 UnknownUser  
GIFgif PERT2.gif   manage 0.2 K 2006-04-12 - 21:02 UnknownUser  
GIFgif PERT3.gif   manage 0.2 K 2006-04-12 - 21:02 UnknownUser  
GIFgif POLYGON1.gif   manage 0.2 K 2006-04-12 - 21:02 UnknownUser  
GIFgif POLYGON2.gif   manage 0.2 K 2006-04-12 - 21:02 UnknownUser  
GIFgif POLYGON3.gif   manage 0.2 K 2006-04-12 - 21:02 UnknownUser  
GIFgif RECT1.gif   manage 0.2 K 2006-04-12 - 21:02 UnknownUser  
GIFgif RECT2.gif   manage 0.2 K 2006-04-12 - 21:02 UnknownUser  
GIFgif RECT3.gif   manage 0.2 K 2006-04-12 - 21:02 UnknownUser  
GIFgif RRECT1.gif   manage 0.2 K 2006-04-12 - 21:02 UnknownUser  
GIFgif RRECT2.gif   manage 0.2 K 2006-04-12 - 21:02 UnknownUser  
GIFgif RRECT3.gif   manage 0.2 K 2006-04-12 - 21:02 UnknownUser  
GIFgif SCRIBBL1.gif   manage 0.2 K 2006-04-12 - 21:02 UnknownUser  
GIFgif SCRIBBL2.gif   manage 0.2 K 2006-04-12 - 21:02 UnknownUser  
GIFgif SCRIBBL3.gif   manage 0.2 K 2006-04-12 - 21:02 UnknownUser  
GIFgif SEL1.gif   manage 0.2 K 2006-04-12 - 21:02 UnknownUser  
GIFgif SEL2.gif   manage 0.2 K 2006-04-12 - 21:02 UnknownUser  
GIFgif SEL3.gif   manage 0.2 K 2006-04-12 - 21:02 UnknownUser  
GIFgif TEXT1.gif   manage 0.2 K 2006-04-12 - 21:02 UnknownUser  
GIFgif TEXT2.gif   manage 0.2 K 2006-04-12 - 21:02 UnknownUser  
GIFgif TEXT3.gif   manage 0.2 K 2006-04-12 - 21:02 UnknownUser  
GIFgif TOBACK2.gif   manage 0.2 K 2006-04-12 - 21:02 UnknownUser  
GIFgif TOBACK3.gif   manage 0.2 K 2006-04-12 - 21:02 UnknownUser  
GIFgif TOFRONT2.gif   manage 0.2 K 2006-04-12 - 21:02 UnknownUser  
GIFgif TOFRONT3.gif   manage 0.2 K 2006-04-12 - 21:02 UnknownUser  
GIFgif TRIANGLE2.gif   manage 0.2 K 2006-04-12 - 21:02 UnknownUser  
GIFgif TRIANGLE3.gif   manage 0.2 K 2006-04-12 - 21:02 UnknownUser  
GIFgif URL1.gif   manage 0.2 K 2006-04-12 - 21:02 UnknownUser  
GIFgif URL2.gif   manage 0.2 K 2006-04-12 - 21:02 UnknownUser  
GIFgif URL3.gif   manage 0.2 K 2006-04-12 - 21:02 UnknownUser  
Unknown file formatdraw empty.draw r1 manage 0.4 K 2006-05-17 - 04:43 PeterThoeny TWiki Draw draw file
GIFgif empty.gif r1 manage 0.4 K 2006-05-17 - 04:43 PeterThoeny TWiki Draw GIF file
Unknown file formatdraw example.draw r11 r10 r9 r8 r7 manage 28.4 K 2006-04-12 - 21:02 UnknownUser TWiki Draw draw file
GIFgif example.gif r10 r9 r8 r7 r6 manage 9.7 K 2006-04-12 - 21:02 UnknownUser TWiki Draw GIF file
Mapmap example.map r6 r5 r4 r3 r2 manage 3.6 K 2006-04-12 - 21:02 UnknownUser TWiki Draw map file
PNGpng screenshot.png   manage 7.4 K 2006-04-12 - 21:02 UnknownUser  
Unknown file formatjar twikidraw.jar   manage 231.3 K 2006-04-12 - 21:02 UnknownUser  
Edit | Attach | Watch | Print version | History: r94 < r93 < r92 < r91 < r90 | Backlinks | Raw View | Raw edit | More topic actions
Topic revision: r94 - 2006-05-17 - PeterThoeny
 
  • Learn about TWiki  
  • Download TWiki
This site is powered by the TWiki collaboration platform Powered by Perl This site is powered by the TWiki collaboration platformCopyright © by the contributing authors. All material on this collaboration platform is the property of the contributing authors.
Ideas, requests, problems regarding TWiki? Send feedback