- Name: Dennis Daniels my friends know me as Denny
- Email:
- Company Name:
- Company URL:
- Country: In order of appearance USA, Taiwan, Hong Kong, Thailand, Malaysia, S. Korea, Japan, Austria and yeh, well it's gets fuzzy from there a lot of time in France
- Hear From: obscure reference to dynamic content
- Comment: Very interested in seeing how Twiki could be used in education contexts.
general links
https://sourceforge.net/projects/tikiwiki/
https://sourceforge.net/projects/axualize/
https://sourceforge.net/projects/jgraph/
Education Links I'm watching
For you elearning enthusiasts...!
Tiki is rising quickly as the one stop CMS... easy to install... full featured, powered by Php and a very nice templating tool...
http://emergent.brynmawr.edu/wiki/index.cgi/EdventureHelp
and
http://www.claroline.net/
[barring a nasty URL bug this is still a decent app]
Rubric links
http://www.teach-nology.com/web_tools/rubrics/writing/
http://www.mrcoward.com/slcusd/rubricwr.html
http://wombat.cusd.chico.k12.ca.us/~obryson/GradingPolicy.html
http://www.folger.edu/education/lesson.cfm?lessonid=173
http://www.gardner-webb.edu/english/Best/Handzus.html
http://www.folger.edu/education/standards.cfm?lessonid=173
WebTest
QuizPluginDev
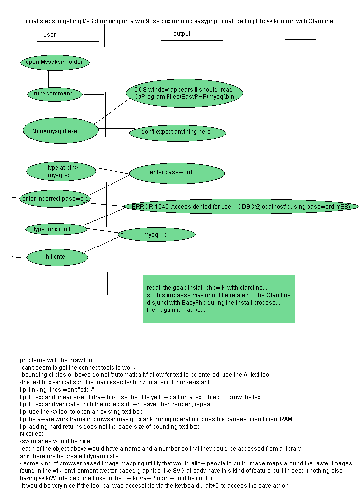
Looking for scripting reader for PHP that will generate flow charts of the script.
graphing links I'm watching
http://www.pxe.ch/jgraphsuite/speakjgraph/index.html
SvgWhiteboard
http://www.nokiko.com/svg/svg_whiteboard.htm
very cool!
must see!
http://www.touchgraph.com/TGGoogleBrowser.html
and
http://twiki.org/cgi-bin/view/Plugins/TWikiDrawPlugin
TWikiDrawSvgPlugin
VERY exciting simple to install elearning platform
Very much interested in wiki as a groupware learning tool...I'm very happy to see the use of plugin architecture of Twiki...similar to the module idea founnd over at
PostNuke but go up one better to
http://tikiwiki.sourceforge.net/
Visual IDE/ drawing the mind
Looking hard at
JGraphPad (
http://www.jgraph.com
) to meet some my library reqs. for a drawing tool.
now to get it connected to a templating rule engine for display perhaps Smarty?
(
http://smarty.php.net/
). The behaviors of the nodes in the diagram would be controlled with one tiny class for each behavior. These template behavior classes will read xml documents at compile and runtime. The template would supply the icon information (ideally in vector format) and behavior options for the node. I consider all objects (text, lines, etc.*) that appear in the diagram to be nodes.
Found this little ditty
FAQ:
What's the easiest way to use templates?
Answer:
Copy paste like the signature below or use a rolldown of all available templates with the target code appearing a text frame for copying and pasting.
Back to: TWikiFAQ
--
TWikiGuest - 2026-01-13
I'd love to be able to click at the bottom of the edit screen to send the formatted text to the editor automatically. That way I can have a favorite set of templates always available.
The
EditBox is best viewed on a 1024*756 screen at the settings below
Personal Preferences (details in TWikiVariables)
- Horizontal size of text edit box:
- Vertical size of text edit box:
- Default state of the link check box in the attach file page:
- Optionally write protect your home page: (set it to your WikiName)
Related topics